九游(NINEGAME)娱乐股份有限公司-官方网站

Nature子刊:斯坦福大学揭示“血清素-伏隔核”通路调控攻击行为的神经机制
发布日期:2026-04-04 08:14:39 浏览次数:

  在繁忙的都市生活中,我们常常目睹因交通拥堵、排队插队或言语冲突而瞬间爆发的路怒症和肢体冲突。这些看似突发的攻击行为,背后其实隐藏着大脑深处精密的神经调控机制。

Nature子刊:斯坦福大学揭示“血清素-伏隔核”通路调控攻击行为的神经机制(图1)

  通过在双转基因雄性小鼠中综合运用光纤记录、光遗传学及自由活动微型显微镜钙成像技术,作者发现:在攻击行为发生过程中,伏隔核(NAc)内的血清素(5-HT)水平呈现动态升高趋势并通过靶向抑制特定的D1型中等棘状神经元(D1-MSNs) 亚群,发挥“行为刹车”的作用以遏制攻击冲动。该研究揭示了血清素通过精确调控伏隔核输出通路来限制攻击行为的新型神经调节机制,为理解冲动控制的环路逻辑提供了重要证据。

Nature子刊:斯坦福大学揭示“血清素-伏隔核”通路调控攻击行为的神经机制(图2)

  图一 伏隔核内的血清素和多巴胺水平在攻击行为期间均会升高,但呈现出截然不同的时间动态特征

  为实时监测攻击行为中伏隔核内血清素和多巴胺的水平变化,研究者采用光纤记录技术,在居住者-入侵实验中记录相关信号。

  实验将一只弱势小鼠放入受试小鼠笼内,结果发现:攻击发生前血清素水平较低,攻击过程中逐步升高,在攻击结束时达到峰值;血清素峰值和曲线下面积与攻击时长正相关,但上升斜率与攻击时长呈明显负相关,即上升越快,攻击持续越短。而多巴胺在攻击前和攻击开始时升高,与攻击时长仅弱相关。这些结果提示,两种递质可能分别标记攻击的不同阶段,其中血清素特异地介导攻击终止。

  随后研究者进一步探究其因果作用:给小鼠使用MDMA后,攻击行为完全消失,提示增加血清素释放可抑制攻击,但该药物作用广泛。为更特异地调控伏隔核递质释放,研究团队利用转基因小鼠,在中缝背核或腹侧被盖区表达光敏感蛋白并在伏隔核埋置光纤。

  光激活多巴胺输入不影响攻击频率和时长,而激活血清素输入可明显缩短攻击时长,且不改变攻击频率、运动、社交及情绪相关行为。综上,在内侧伏隔核壳区,血清素释放而非多巴胺释放即可减少攻击,尤其在终止攻击发作中起到关键作用。

Nature子刊:斯坦福大学揭示“血清素-伏隔核”通路调控攻击行为的神经机制(图3)

  实验发现,虽然伏隔核内的D1型和D2型神经元在攻击期间活性均有升高,但只有D1型神经元的活跃程度与攻击持续时间呈正相关。

  光遗传学验证显示,人为抑制 D1 型神经元(而非D2型)能精准地缩短攻击时长,且不干扰其他社交行为。这一效应与激活血清素输入的表现高度一致。

  由此证明,伏隔核内的血清素正是通过特异性抑制D1型神经元(即削弱攻击的“奖赏驱动力”),来充当终止攻击行为的关键开关。

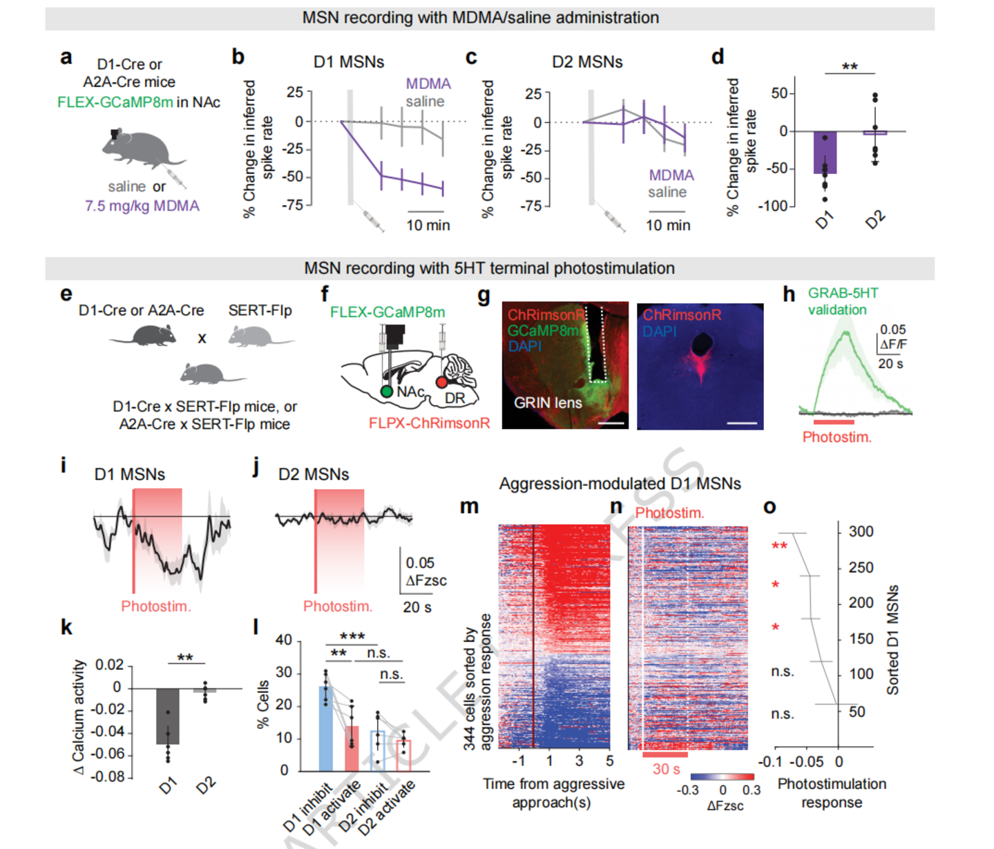
Nature子刊:斯坦福大学揭示“血清素-伏隔核”通路调控攻击行为的神经机制(图4)

  图三 伏隔核内的血清素释放对D1型和D2型中等棘状神经元产生差异化的调节作用

  研究人员发现,无论是给予MDMA还是利用光遗传学手段直接激活血清素输入,都会特异性地降低D1型神经元的活性。

  关键证据显示,血清素释放具有高度的选择性,那些在攻击中越活跃、对攻击行为贡献最大的D1型神经元,受到的抑制作用反而越强;而多巴胺则主要表现为广泛的兴奋作用。

  这证明了血清素能够精准地“瞄准”那些驱动攻击的神经元群体,通过即时抑制其活性,强行切断攻击行为的持续。

  研究表明,伏隔核血清素并非单一的功能载体,它在促进社交行为的同时,通过一种全新的环路机制精准抑制攻击行为,并与多巴胺形成功能拮抗以调节强化学习。这种多维度的行为角色强调了神经调质调控的层次性。通过深入解析血清素九游娱乐官方平台发挥促社交与抗攻击作用的分子、细胞及环路基础,本研究为临床上治疗以攻击冲动和社交障碍为特征的精神疾病提供了潜在的药理学靶点与精准干预策略。

  或许,那些在高峰期地铁里能保持冷静、对他人的无心之失报以宽容微笑的人,正是得益于他们大脑中这条高效的血清素-伏隔核抑制通路在默默工作。这项研究为未来开发针对病理性攻击行为、冲动控制障碍甚至某些类型抑郁症的新型疗法奠定了重要的理论基础,提示我们维持神经递质平衡对于构建和谐社会关系的重要性。