九游(NINEGAME)娱乐股份有限公司-官方网站

eLife:重庆脑中心HanQin陆军医谌小维等揭示REM期间巩固社交记忆的神经回路
发布日期:2026-04-04 08:16:23 浏览次数:

  我们都知道睡眠很重要,特别是快速眼动睡眠(REM)。科学家早就发现,REM睡眠对巩固记忆很关键。

  比如你昨天在聚会上认识的新朋友长什么样、叫什么名字、性格如何。这种“谁是谁”的记忆非常特殊,如果受损,人就会变得社恐或者认不出熟人。

eLife:重庆脑中心HanQin陆军医谌小维等揭示REM期间巩固社交记忆的神经回路(图1)

  这项研究鉴定出一条从外侧乳头上核(SuM)经内侧隔核(MS)至海马 CA2 的“下丘脑-隔核-海马”特异性环路,证明其是 REM九游app期间巩固社交记忆的关键通路。研究发现,投射至MS的SuM神经元仅在REM睡眠期特异性激活,通过光遗传学手段抑制该投射或其下游的MS-CA2路径会选择性破坏社交记忆的巩固,而不影响恐惧记忆。这一发现将 SuM定位为REM睡眠中的“记忆分流枢纽”,它通过平行的神经通路,将不同模态的记忆信息精准路由至海马,为理解睡眠如何加工特定类型的社会认知提供了重要机制。

eLife:重庆脑中心HanQin陆军医谌小维等揭示REM期间巩固社交记忆的神经回路(图2)

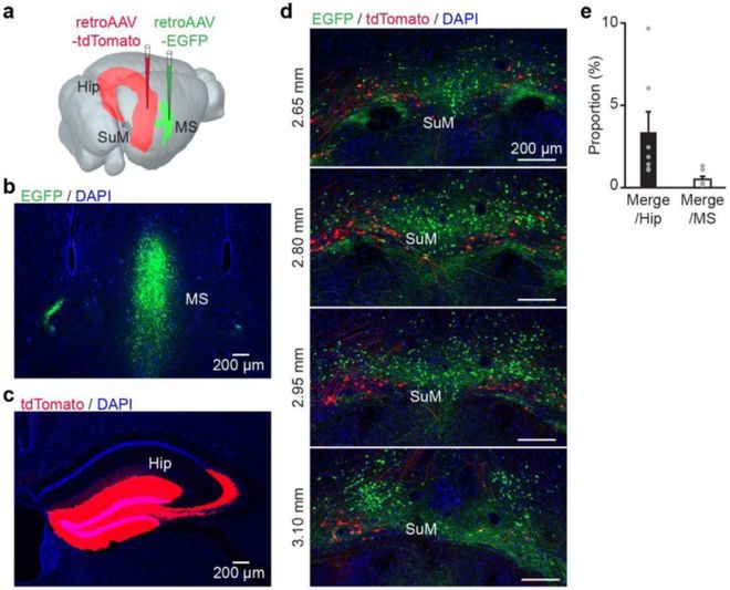
  作者分别向MS注射表达增强型绿色荧光蛋白(EGFP)的逆行腺相关病毒载体并向海马齿状回(DG)注射表达红色荧光蛋白mCherry的逆行腺相关病毒载体,从而标记了投射至MS和投射至海马的SuM神经元。

  通过事后组织学验证了EGFP在MS中的表达区域以及mCherry在海马中的表达区域。在连续切片中观察到SuM内存在EGFP和mCherry标记的胞体。mCherry标记的神经元主要位于外侧SuM,而EGFP标记的神经元则分布在内侧和外侧SuM。EGFP与mCherry神经元的共标记率较低,不足5%。

eLife:重庆脑中心HanQin陆军医谌小维等揭示REM期间巩固社交记忆的神经回路(图3)

  研究人员利用逆行病毒标记技术特异性地在该通路神经元中表达钙指示剂,并结合光纤记录与脑电/肌电记录,首次在自由移动的小鼠中发现:该神经通路在快速眼动睡眠期(即做梦阶段)的钙活性显著高于慢波睡眠和安静觉醒期,且其活性在进入梦境时急剧飙升、在梦醒瞬间迅速下降,表现出鲜明的“梦境特异性”;

  随后,团队进一步通过光遗传学结合在体电生理记录,利用蓝光脉冲精准识别并验证了单个投射神经元的放电特征,确证了这群神经元是调控睡眠状态转换、特别是维持快速眼动睡眠的关键节点。

eLife:重庆脑中心HanQin陆军医谌小维等揭示REM期间巩固社交记忆的神经回路(图4)

  这项研究揭示,在快速眼动睡眠(REM,即做梦阶段)期间,大脑中从“外侧上乳头核”投射到“内侧隔核”的神经通路对记忆巩固至关重要。

  研究人员利用光遗传技术在小鼠REM睡眠期特异性抑制该通路,发现虽然这未扰乱常规的脑电节律,却导致小鼠醒来后出现明显的记忆缺陷:它们既无法区分熟悉与陌生的同类(社交记忆丧失),也记不住曾经受过惊吓的具体场景(情境记忆受损)。

  这表明,该神经通路是REM睡眠期间将社交经历和情境恐惧转化为长期记忆的关键“存盘”机制。

  该发现最亮眼的地方在于证明了大脑在睡觉时并不是“一锅炖”,而是通过像SuM-MS-CA2这样的“专用快递线”,把白天的社交瞬间精准存入大脑。

  总之,作者揭示了一条上乳头核-隔核-海马环路,该环路在快速眼动睡眠期间选择性激活,且对社会记忆巩固至关重要。这为理解快速眼动睡眠期间皮层下结构与海马之间的相互作用如何调控记忆巩固提供了一个全新的框架。

  特别声明:以上内容(如有图片或视频亦包括在内)为自媒体平台“网易号”用户上传并发布,本平台仅提供信息存储服务。

  价格断崖式下跌!有商家直呼亏麻了:至少亏损几十万元,网友:肯定还会跌,再等等

  特朗普将油价飙升归咎于伊朗,称涨价是“暂时的”;“开玩笑”表示如果没跟伊朗达成协议都怪万斯,如果成了“功劳全归我”

  首销即爆单!华为畅享90系全渠道开售,8500mAh巨鲸电池 +国补低价

  1899 元起!荣耀畅玩 80 Pro 正式上架,6.77 英寸护眼屏 + 骁龙 6s Gen3

  OPPO Find X9 Ultra / X9s Pro官宣首发第二代丹霞色彩还原镜头

  DLSS 4.5六倍帧率起飞!实测《赛博朋克2077》4K重光追突破400帧