九游(NINEGAME)娱乐股份有限公司-官方网站

CellRep丨为啥疼久了会emo?徐州医科大学葛婷曹君利张红星团队揭示慢性疼痛与共病抑郁的关键神经环路
发布日期:2026-01-02 15:12:40 浏览次数:

  很多人可能有过这样的体验:长期被疼痛折磨时,心情也会跟着跌到谷底,变得低落消沉;而陷入抑郁情绪后,又会觉得身体的疼痛感被无限放大。这可不是单纯的 “心理作用”,慢性疼痛和抑郁就像一对 “难兄难弟”,常常成对出现,让患者苦不堪言。

  更让人头疼的是,人们一直没完全搞懂,这两种问题为啥会 “绑定” 在一起,也没有特别有效的办法同时解决。其实,我们的大脑里藏着无数精密的神经通路,就像复杂的电路网络。最近有研究发现,大脑中一个叫 “脚间核” 的区域里,有种能分泌 “神经降压素” 的特殊神经元,可能就是调控这对 “难兄难弟” 的关键 “开关”。

  它到底是怎么让疼痛和抑郁缠上彼此的?又能不能成为破解这个难题的新突破口?这篇研究就带我们一起,揭开大脑里这个神秘机制的面纱。

CellRep丨为啥疼久了会emo?徐州医科大学葛婷曹君利张红星团队揭示慢性疼痛与共病抑郁的关键神经环路(图1)

  来自徐州医科大学的葛婷/曹君利/张红星教授及其研究团队做了一项专门研究,标题为《An NTS-expressing inhibitory circuit from interpeduncular nucleus to dorsal raphe nucleus controls pain and comorbid depression in male mice》,相关成果将发表在《Cell Reports》期刊上。该研究发现,脚间核(IPN)中表达神经降压素(NTS)的 GABA 能神经元向背缝核(DRN)的抑制性通路,通过共释放 GABA 和 NTS 调控雄性小鼠的疼痛与抑郁共病,其中 GABA 受体是介导这一效应的关键(NTS 受体无此作用);CFA 或 CCI 诱导疼痛时该神经元活动增强,光遗传学或化学遗传学激活该神经元及通路会诱发疼痛和抑郁样行为,而抑制则能缓解相关症状,为理解疼痛 - 抑郁共病的神经机制及开发新型治疗策略提供了重要依据。

CellRep丨为啥疼久了会emo?徐州医科大学葛婷曹君利张红星团队揭示慢性疼痛与共病抑郁的关键神经环路(图2)

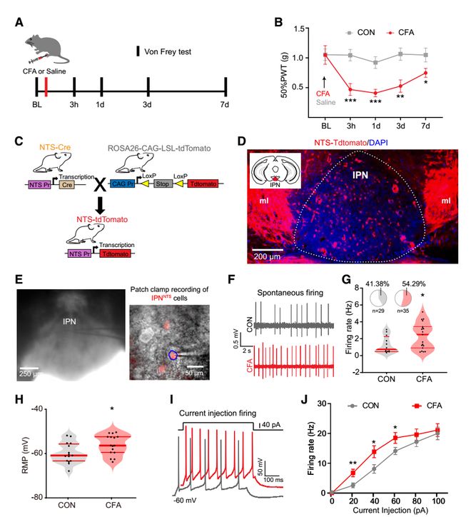
  为探究 IPNNTS神经元在疼痛状态下的活动情况,研究先构建了完全弗氏佐剂(CFA)诱导的炎症疼痛模型。实验 timeline 显示,给雄性小鼠足底注射 15μL CFA 后,其 50% 足撤回阈值(50% PWTs)在 3 小时后便显著下降,且该状态持续约 7 天,表明小鼠处于持续性炎症疼痛中。

  为特异性标记 NTS 神经元,研究将神经降压素 - cre(NTS - Cre)小鼠与 cre 依赖的 Ai9 tdTomato 报告小鼠杂交,成功获得 NTS - Cre:Ai9 小鼠,在 IPN 区域观察到 tdTomato(红色)阳性神经元的表达。通过体外脑片膜片钳记录发现,对照组小鼠中 41.38%的 IPNNTS神经元具有自发放电特性,而 CFA 处理后,这一比例显著升高至 54.29%,且放电频率也明显增加。

  对于无自发放电活动的 IPNNTS神经元,CFA 处理组的静息膜电位(RMP)显著去极化,在接受 0 - 100 pA 的去极化电流注射时,放电活动也明显增强。为进一步验证,研究采用光纤光度法在体监测 IPNNTS神经元的钙活动,结果显示 CFA 小鼠IPNNTS神经元活性在Von Frey测试较注射前显著增加。上述结果一致表明,CFA 诱导的炎症疼痛会导致 IPNNTS神经元活动增强。

CellRep丨为啥疼久了会emo?徐州医科大学葛婷曹君利张红星团队揭示慢性疼痛与共病抑郁的关键神经环路(图3)

  为明确 IPNNTS神经元活动与疼痛、抑郁样行为的因果关系,研究采用细胞类型特异性光遗传学方法,向 NTS - Cre 小鼠的 IPN 区域注射 Cre 依赖的表达 ChR2、NpHR或 eYFP的 AAV 载体。体外电生理验证显示,473nm 蓝光刺激可可靠诱导表达 ChR2 的 NTS 神经元产生动作电位,而 589nm 黄光刺激可使表达 NpHR 的神经元膜电位超极化并抑制其放电。

  在行为学测试中,蓝光激活 IPNNTS神经元时,表达 ChR2 的小鼠足撤回潜伏期(PWLs)和 50% PWTs 显著下降,2 小时后恢复至刺激前水平;而黄光抑制 IPNNTS神经元时,表达 NpHR 的小鼠 PWLs 和 50% PWTs 显著升高,同样在 2 小时后恢复。对照组 eYFP 小鼠在光刺激下无行为变化。

  在抑郁样行为评估中,悬尾测试(TST)和强迫游泳测试(FST)结果显示,激活 IPNNTS神经元使小鼠不动时间显著增加,抑制该神经元则使不动时间显著减少。此外,在旷场测试(OFT)和实时偏好测试(RTPP)中,激活或抑制 IPNNTS神经元未对小鼠的运动活性和位置偏好 / 厌恶产生影响,表明该神经元的操控对疼痛和抑郁样行为的调节具有特异性。

CellRep丨为啥疼久了会emo?徐州医科大学葛婷曹君利张红星团队揭示慢性疼痛与共病抑郁的关键神经环路(图4)

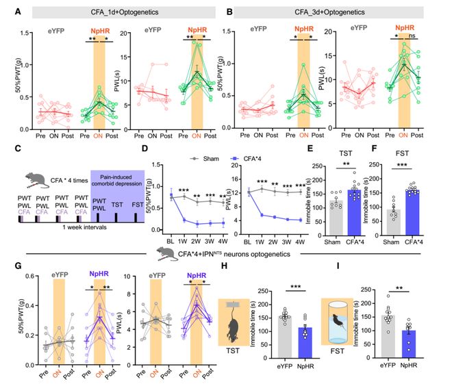
  基于 IPNNTS神经元抑制的显著行为效应,研究进一步探究其对 CFA 诱导的疼痛及共病抑郁的改善作用。对于单次足底注射 CFA 的小鼠,在注射后 1 天和 3 天进行光遗传学抑制 IPNNTS神经元,结果显示小鼠的 PWLs 和 50% PWTs 均显著升高,而 eYFP 对照组无此效应,表明抑制该神经元对 CFA 诱导的炎症疼痛具有强效镇痛作用。

  为构建慢性疼痛 - 抑郁共病模型,研究对小鼠进行每周 1 次、共 4 次的重复 CFA 注射。行为测试显示,重复注射 CFA 的小鼠持续表现出疼痛样行为(PWLs 和 50% PWTs 降低),同时在 TST 和 FST 中不动时间显著增加,提示抑郁样行为形成。对这类共病小鼠进行 IPNNTS神经元光遗传学抑制,不仅使 PWLs 和 50% PWTs 显著升高,还显著减少了 TST 和 FST 中的不动时间。结合光遗传学激活实验的结果,充分证明 IPNNTS神经元在介导疼痛感觉及相关抑郁症状中发挥关键作用。

CellRep丨为啥疼久了会emo?徐州医科大学葛婷曹君利张红星团队揭示慢性疼痛与共病抑郁的关键神经环路(图5)

  为明确 IPNNTS神经元的类型及神经递质释放情况,研究进行了多标记荧光原位杂交(FISH)。结果显示,在 212 个 IPNNTS神经元中,211 个与囊泡 GABA 转运体(vGAT)共标记,占比 99.53%,而与谷氨酸转运体(vGlut2)共标记的仅占 0.47%,表明几乎所有 IPNNTS神经元均为 GABA 能神经元。

  为追踪 IPNNTS神经元的下游投射,向 NTS - Cre 小鼠的 IPN 注射 Cre 依赖的突触素 - DsRed 病毒,结果在背缝核(DRN)观察到强烈的突触素 - DsRed 标记,同时在背外侧被盖区(LDTg)、内侧隔核(MS)和丘脑室旁核(PVT)等区域也有广泛表达,其中 DRN 是介导疼痛和抑郁的关键核团。

  脑声常谈建立了多个《动物模型构建与行为评估》交流群,群内分享各种经典和前沿的行为范式,共同交流解决动物实验中遇到的棘手问题,避坑少走弯路!有需要的老师可以扫码添加微信进入讨论群!

CellRep丨为啥疼久了会emo?徐州医科大学葛婷曹君利张红星团队揭示慢性疼痛与共病抑郁的关键神经环路(图6)

  为解析 IPNNTS神经元与 DRN 的功能性突触连接,在 IPNNTS神经元中表达 ChR2 - mCherry,并对 DRN 神经元进行全细胞膜片钳记录。在存在河豚毒素(TTX)、4 - 氨基吡啶(4 - AP)和离子型谷氨酸受体拮抗剂 NBQX 的条件下,光遗传学激活 IPNNTS神经元终末可在 DRN 神经元中诱发抑制性突触后电流(IPSCs)。单独使用神经降压素受体(NTR)拮抗剂 SR142948A 或 GABA 受体拮抗剂印防己毒素(PTX)仅能部分阻断该 IPSCs,而两者联合使用可完全消除 IPSCs,提示 IPNNTS神经元激活可在 DRN 中共释放 GABA 和 NTS。

  为在体验证这一结果,研究在 DRN 中表达基因编码的 GABA 传感器(iGABASnFR)或神经降压素传感器(NTS1.0),同时在 IPNNTS神经元中表达 ChrimsonR - mCherry 用于光遗传学激活。结果显示,激活 IPNNTS神经元后,iGABASnFR 和 NTS1.0 的荧光信号均显著增强,直接证明 IPNNTS神经元在 DRN 中可共释放 GABA 和 NTS,形成抑制性投射通路。

CellRep丨为啥疼久了会emo?徐州医科大学葛婷曹君利张红星团队揭示慢性疼痛与共病抑郁的关键神经环路(图7)

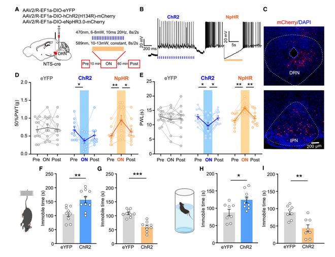
  为评估 IPNNTS - DRN 抑制性投射的功能,研究采用逆行病毒策略,向 DRN 注射表达不同视蛋白的逆行病毒,并在 IPN 上方植入光纤进行光遗传学操控。免疫荧光和体外脑片电生理验证了病毒载体的有效表达和功能。

  在 naive 小鼠中,光遗传学激活 IPNNTS - DRN 通路显著降低小鼠的 PWLs 和 50% PWTs,同时增加 TST 和 FST 中的不动时间;相反,抑制该通路则显著升高 PWLs 和 50% PWTs,减少不动时间,表明该通路可双向调节疼痛和抑郁样行为。

  对于单次 CFA 注射的小鼠,在注射后 1 天和 3 天抑制 IPNNTS - DRN 通路,均观察到显著的镇痛效应(PWLs 和 50% PWTs 升高)。在重复 CFA 注射诱导的慢性疼痛 - 抑郁共病小鼠中,抑制该通路不仅能有效缓解疼痛样行为,还能显著改善抑郁样行为(减少 TST 和 FST 不动时间)。这些结果与直接抑制 IPNNTS神经元的效应一致,表明 IPNNTS - DRN 通路是调节疼痛和抑郁共病的关键神经环路。

CellRep丨为啥疼久了会emo?徐州医科大学葛婷曹君利张红星团队揭示慢性疼痛与共病抑郁的关键神经环路(图8)

CellRep丨为啥疼久了会emo?徐州医科大学葛婷曹君利张红星团队揭示慢性疼痛与共病抑郁的关键神经环路(图9)

  GABA受体而非 NTR介导 IPN - DRN 通路在疼痛和抑郁共病中的作用

  为明确 IPNNTS - DRN 通路中介导行为效应的关键神经递质,研究结合化学遗传学激活与药理学拮抗方法。向 NTS - Cre 小鼠的 IPN 注射 Cre 依赖的 hM3D(Gq)病毒,体外电生理验证显示 10μM 氯氮平 N - 氧化物(CNO)灌注可显著增加表达 hM3D 的 IPNNTS神经元的放电活动。腹腔注射 CNO 激活 IPNNTS神经元后,小鼠的 50% PWTs 和 PWLs 显著降低,TST 和 FST 不动时间显著增加,与光遗传学激活结果一致。

  为特异性靶向 IPNNTS - DRN 通路,向 IPN 注射 hM3D 病毒并在 DRN 上方植入套管用于局部药物输注。结果显示,在 eYFP 对照组小鼠中,DRN 局部输注 NTR 拮抗剂 SR142948A 显著降低 PWLs 和 50% PWTs(疼痛促进效应),但对 TST 结果无影响;而输注 GABA 受体拮抗剂 PTX 对疼痛样行为无影响,却显著减少 TST 不动时间(抗抑郁效应);联合输注两种拮抗剂的效应与单独输注 PTX 一致。

  在 hM3D 组小鼠中,CNO 诱导的疼痛样行为和抑郁样行为可被 DRN 局部输注 PTX 完全阻断,但 SR142948A 无此作用。此外,联合输注两种拮抗剂可逆转 CNO 诱导的抑郁样行为,但对疼痛样行为无影响。这些结果表明,IPNNTS神经元或 IPNNTS - DRN 通路操控引发的行为效应主要由 GABA 受体介导,而非 NTR 受体。

CellRep丨为啥疼久了会emo?徐州医科大学葛婷曹君利张红星团队揭示慢性疼痛与共病抑郁的关键神经环路(图10)九游科技126.net/?url=http%3A%2F%2Fdingyue.ws.126.net%2F2025%2F1231%2F8741a30bj00t84ngv00dbd200ry00sgg00ry00sg.jpg&thumbnail=660x2147483647&quality=80&type=jpg />

CellRep丨为啥疼久了会emo?徐州医科大学葛婷曹君利张红星团队揭示慢性疼痛与共病抑郁的关键神经环路(图11)

  该研究聚焦慢性疼痛与抑郁共病的神经机制,发现脚间核(IPN)中表达神经降压素(NTS)的 GABA 能神经元向背缝核(DRN)的抑制性投射通路是调控这一病理过程的关键。研究通过完全弗氏佐剂(CFA)诱导的炎症疼痛模型和慢性坐骨神经结扎(CCI)诱导的神经病理性疼痛模型,证实疼痛状态下 IPNNTS神经元活动显著增强,表现为自发放电比例升高、膜电位去极化及钙信号增强。利用光遗传学技术激活 IPNNTS神经元或其 DRN 投射,可在正常小鼠中诱导疼痛和抑郁样行为;而抑制该神经元或通路,则能逆转 CFA 和 CCI 模型小鼠的疼痛症状及共病抑郁样行为,且不影响运动活性和位置偏好。进一步研究表明,IPNNTS神经元激活后可在 DRN 共释放 GABA 和 NTS,但行为效应主要由 GABA 受体介导 ——DRN 局部输注 GABA 受体拮抗剂能完全阻断 IPNNTS通路激活诱导的疼痛和抑郁样行为,而 NTS 受体拮抗剂仅诱发疼痛,对抑郁样行为无影响。该研究首次揭示了 IPNNTS-DRN 抑制性通路通过 GABA 释放调控疼痛 - 抑郁共病的神经机制,为理解这一临床难题的病理基础提供了新视角,也为开发靶向该通路的新型治疗策略提供了实验依据。

CellRep丨为啥疼久了会emo?徐州医科大学葛婷曹君利张红星团队揭示慢性疼痛与共病抑郁的关键神经环路(图12)

  脑声小店基于深度科研洞察,专注为动物实验提供简器械·精实验解决方案。我们突破高精设备局限,开发手工定制化仪器及配件,通过科研巧思将基础工具转化为创新实验方案。产品涵盖行为学装置、操作辅助工具等,使实验室在保持操作简效的同时,实现精细化数据采集,助力科研人员以创造性思维发掘简易仪器的潜在科研价值。