九游(NINEGAME)娱乐股份有限公司-官方网站

SciAdv:为什么我们等待时常常焦躁难耐?Kamigaki团队揭示大脑皮层冲动控制的精细分工机制
发布日期:2025-10-25 03:14:34 浏览次数:

  研究发现,大脑在控制等待冲动时不同区域分工合作,如同一场精密的“拔河比赛”。后顶叶皮层(PPC)像一个精准的计时器,其神经元通过类似时间细胞”的接力活动持续记录已流逝的时间。背内侧额叶皮层(dmFC)促进耐心,前岛叶皮层(AIC)引发冲动,两者形成“推-拉”平衡,其活动强弱直接决定小鼠的等待能力。简而言之,PPC九游app负责精确计时,而dmFC与AIC之间的动态平衡则决定了我们能否克制冲动、延迟满足。

SciAdv:为什么我们等待时常常焦躁难耐?Kamigaki团队揭示大脑皮层冲动控制的精细分工机制(图1)

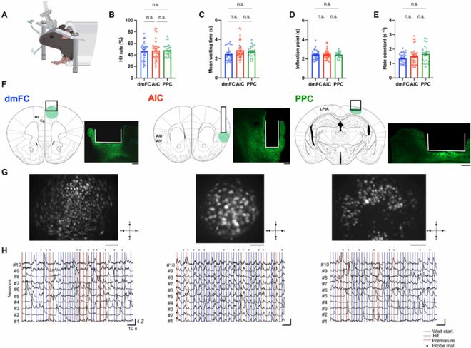
  为了研究小鼠的等待行为,作者采用了一种改良的延迟反应任务。每个试验以持续0.5秒的声音刺激开始,标志着试验的启动,随后是2秒的延迟期,在此期间小鼠需要抑制舔舐行为。在50%的试验中,延迟期结束时会施加一个短暂的气流刺激,提示进入一个持续2秒的反应窗口,小鼠可以在该窗口内舔水口以获得一滴水作为奖励。在其余50%的试验中不提供气流刺激,因此小鼠必须依赖内部计时能力,在2秒延迟结束后自主启动舔舐行为。探针试验的反应窗口延长九游app至6秒,以便评估等待期间的内源性冲动行为。试验被分为以下几类:命中试验(小鼠在延迟期内成功抑制舔舐并在反应窗口内做出反应)、过早反应试验(小鼠在延迟期内提前舔舐)和遗漏试验(小鼠在反应窗口内未舔舐)。

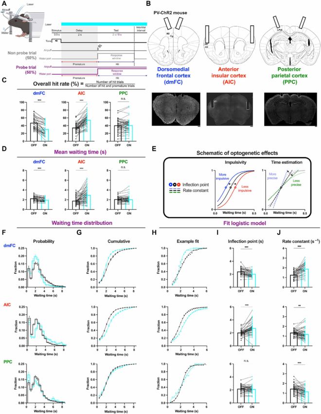
  为探究不同皮层在等待期间对冲动控制的作用,研究人员对小鼠的dmFC、AIC和PPC进行了光遗传学抑制。

  脑声常谈建立了多个《动物模型构建与行为评估》交流群,群内分享各种经典和前沿的行为范式,共同交流解决动物实验中遇到的棘手问题,避坑少走弯路!有需要的老师可以扫码添加微信进入讨论群!

  结果揭示了三者的功能分离:抑制dmFC显著增加冲动行为,表现为命中率下降、平均等待时间缩短、反应加快和舔舐率升高;而抑制AIC则增强耐心,表现为命中率上升、等待时间延长、反应变慢且舔舐减少,表明dmFC与AIC在调节冲动性上发挥相反作用。相比之下,抑制PPC并不改变冲动水平,但导致等待时间分布更分散,说明其特异性地调控等待的时间精确性。综上,这三个脑区在延迟等待中各司其职:dmFC促进坚持,AIC驱动冲动,PPC确保计时精准,共同实现对等待行为的精细调控。

SciAdv:为什么我们等待时常常焦躁难耐?Kamigaki团队揭示大脑皮层冲动控制的精细分工机制(图2)

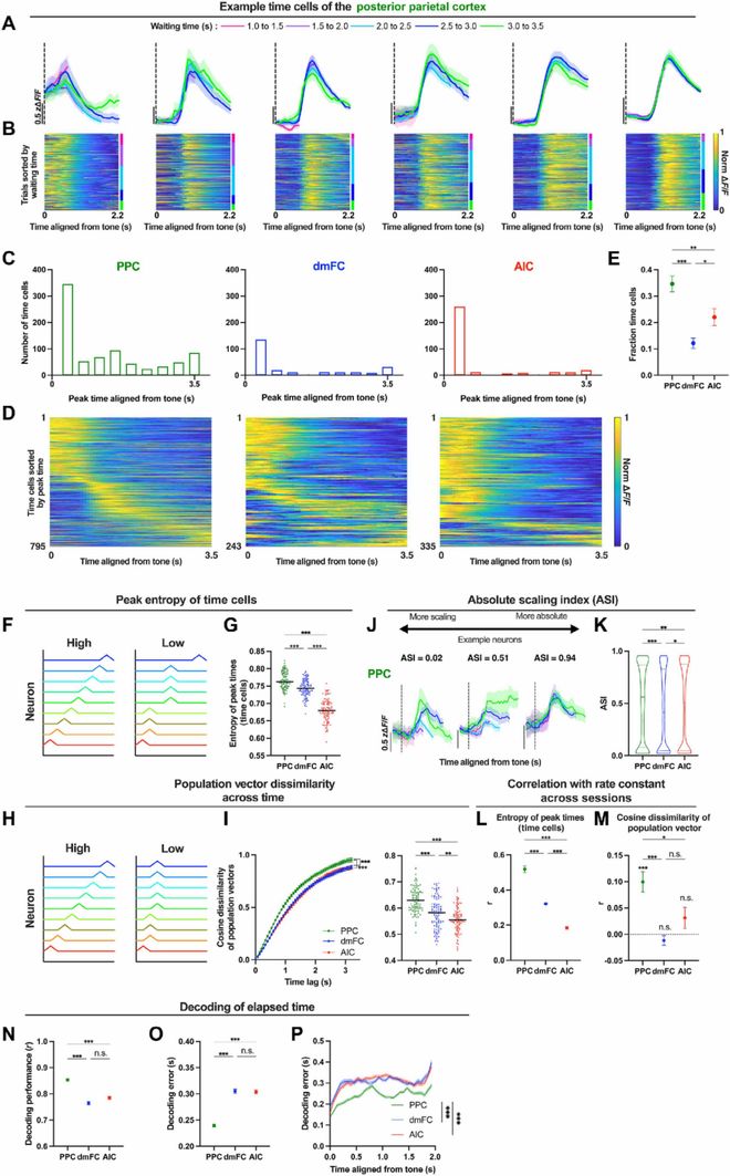
  为了研究等待行为背后的神经机制,在动物执行与光遗传学实验相同的延迟反应任务时,作者使用微型内窥镜钙成像技术,对dmFC、AIC和PPC中的锥体神经元进行了细胞分辨率的钙成像。

  各组的任务表现相当,具有相似的命中率和等待时间。为了选择性地标记锥体神经元,在C57BL/6小鼠的每个皮层区域注射了GCaMP6f。通过梯度折射率(GRIN)镜头耦合到一个小型集成荧光显微镜上进行成像同时记录多个单个神经元的活动。对于命中试验(等待时间超过2.5秒)的神经活动分析,仅包括探针试验,因为非探针试验涉及引发舔舐反应的气流刺激。相比之下,对于过早反应试验(等待时间少于2.5秒),则包括探针和非探针试验,因为在可能的气流刺激开始之前,小鼠已经开始舔舐,因此在这两种试验类型中是功能等效的。

SciAdv:为什么我们等待时常常焦躁难耐?Kamigaki团队揭示大脑皮层冲动控制的精细分工机制(图3)

  研究发现,PPC在等待期间专门负责精确的时间估计。光遗传抑制PPC会增加小鼠等待时间的波动,但不影响其冲动与否。神经记录显示,PPC中有一类“时间细胞”,它们在等待过程中按顺序激活,像接力一样均匀覆盖整个2秒等待期。这类细胞在PPC中最多,活动模式也最稳定,无论等待时间长短都以固定节奏编码已流逝的绝对时间。这种高度动态且规律的群体活动,使PPC能精准表征时间。

  分析表明,PPC的时间编码质量(如活动均匀性和动态变化)与小鼠行为的时间精确性显著相关且其神经活动最能准确解码经过的时间。相比之下,dmFC的时间编码更灵活,随任务调整,可能将时间信息与冲动控制结合。总之,PPC通过稳定、均匀的“内部计时器”机制支持精确的时间估计,而dmFC则更侧重于结合时间和行为控制,二者分工协作,共同支持时间相关的决策。

  这项研究揭示了大脑在等待过程中控制冲动的精细分工:PPC像计时员精准计算时间,确保行为的时机准确;dmFC抑制冲动,帮助我们耐心等待;而AIC推动立即行动。这三大脑区各司其职、相互制衡,共同完成既准又忍的等待行为。研究打破了冲动控制仅靠单一脑区的简单认知,揭示了其背后复杂的神经机制,不仅深化了对自控力的理解,也为注意力缺陷、成瘾等冲动相关疾病的治疗提供了重要线索。

  脑声小店基于深度科研洞察,专注为动物实验提供简器械·精实验解决方案。我们突破高精设备局限,开发手工定制化仪器及配件,通过科研巧思将基础工具转化为创新实验方案。产品涵盖行为学装置、操作辅助工具等,使实验室在保持操作简效的同时,实现精细化数据采集,助力科研人员以创造性思维发掘简易仪器的潜在科研价值。

  特别声明:以上内容(如有图片或视频亦包括在内)为自媒体平台“网易号”用户上传并发布,本平台仅提供信息存储服务。

  南极旅游从20万跌至5万?但1G流量超万元!网友:上不起网怎么发朋友圈定位

  外交部:欧方根本没有资格对中俄企业正常交往合作说三道四 中方将采取一切必要措施,坚定维护自身正当权益

  英特尔芯片库存告急:明年Q1或耗尽,Raptor Lake涨价以调整供需

  近三年幼儿园人数差距:22年4627万,23年4093万,24年多少?