九游(NINEGAME)娱乐股份有限公司-官方网站

Science:“神经-免疫”轴新突破!复旦柳申滨团队首次揭示心理压力加重湿疹的关键机制
发布日期:2026-04-12 13:56:03 浏览次数:

  工作压力大的时候,身上就开始痒。明明按时涂药,明明避开过敏原,可只要压力一来,皮肤九游官网就崩了。特应性皮炎患者中有超过70%的人表示压力会让症状加重,但以前没人说得清为什么。

  2026年3月19日,《Science》杂志发表的一项研究,首次揭开了这个谜底。

Science:“神经-免疫”轴新突破!复旦柳申滨团队首次揭示心理压力加重湿疹的关键机制(图1)

  焦虑先激活皮皮肤中表达强啡肽原(Pdyn+)的交感神经元,该神经元通过 CCL11-CCR3 通路招募嗜酸性粒细胞,再经肾上腺素能 β2 受体(Adrb2)激活其释放炎症因子,最终加重皮肤炎症,同时证实该神经 - 免疫轴可成为特应性皮炎治疗的新靶点。

Science:“神经-免疫”轴新突破!复旦柳申滨团队首次揭示心理压力加重湿疹的关键机制(图2)

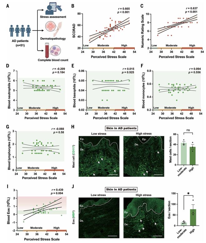
  研究先对 51 名特应性皮炎患者分析,发现压力评分与皮肤炎症严重程度、血和皮肤中嗜酸性粒细胞数量正相关,其他免疫细胞无此关联。

  在咪喹莫特诱导的小鼠皮炎模型中,反复高台应激(RHS)显著加重皮肤炎症,使皮肤嗜酸性粒细胞数量翻倍。通过基因敲除构建嗜酸性粒细胞缺失小鼠,发现其能抵抗压力诱导的皮炎加重。

Science:“神经-免疫”轴新突破!复旦柳申滨团队首次揭示心理压力加重湿疹的关键机制(图3)

  通过肾上腺切除术,发现“下丘脑 - 垂体 - 肾上腺轴”不参与该过程,反而6 - 羟多巴胺化学去交感神经能阻断压力诱导的皮炎加重。于是研究者锁定了交感神经。

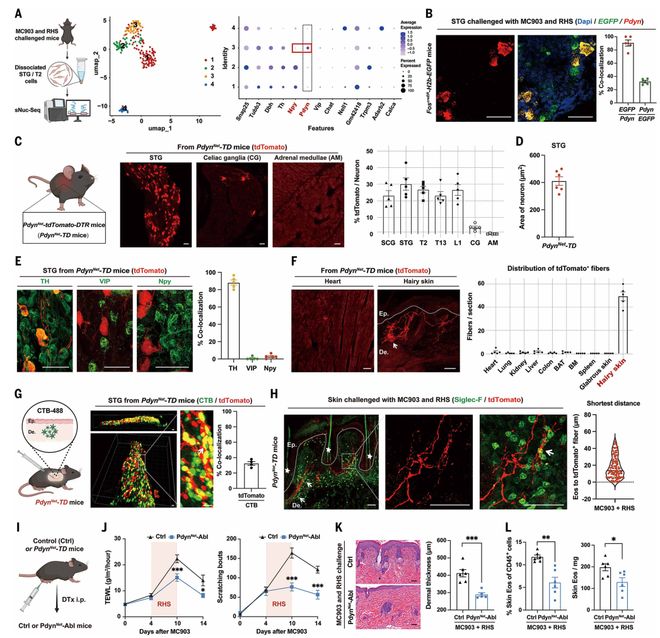
  利用单核 RNA 测序,发现小鼠星状神经节中有 Pdyn+和 Npy+两种交感神经元,仅 Pdyn+神经元特异性支配有毛皮肤,且与皮肤嗜酸性粒细胞紧密接触。基因消融Pdyn+神经元后,小鼠不再出现压力诱导的皮炎加重,而 Npy+神经元无此作用。

Science:“神经-免疫”轴新突破!复旦柳申滨团队首次揭示心理压力加重湿疹的关键机制(图4)

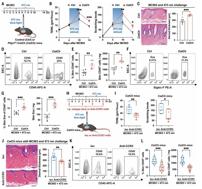
  光遗传学激活 Pdyn+神经元可直接加重小鼠皮炎,和压力效果一样;敲除嗜酸性粒细胞后该效应消失。

  Transwell 迁移实验证实,Pdyn+神经元释放趋化因子 CCL11,通过其受体 CCR3 招募嗜酸性粒细胞;抑制 CCR3 可阻断该过程。同时该神经元释放的去甲肾上腺素,通过嗜酸性粒细胞上的 Adrb2 受体激活其释放炎症颗粒蛋白;嗜酸性粒细胞特异性 Adrb2 敲除可缓解压力诱导的皮炎。

  因此,Pdyn+神经元通过双通路激活嗜酸性粒细胞,一条是通过CCL11-CCR3招募嗜酸性粒细胞,另一条是通过去甲肾上腺素-Adrb2激活嗜酸性粒细胞。

Science:“神经-免疫”轴新突破!复旦柳申滨团队首次揭示心理压力加重湿疹的关键机制(图5)

  本次研究首次揭示了 “Pdyn+交感神经元 - 嗜酸性粒细胞” 这一介导心理压力加重特应性皮炎的特异性神经 - 免疫轴,明确了该过程的核心分子通路为 CCL11-CCR3 和 Adrb2,推翻了传统认为下丘脑 - 垂体 - 肾上腺轴主导该过程的观点。

  同时,为特应性皮炎治疗提供了 CCR3、Adrb2 及 Pdyn+神经元等新靶点,解释了临床抗 IL-5 治疗效果有限的原因,提示心理压力管理需纳入特应性皮炎综合治疗,为临床研究和诊疗方案优化提供重要依据。

Science:“神经-免疫”轴新突破!复旦柳申滨团队首次揭示心理压力加重湿疹的关键机制(图6)

  但复旦柳申滨团队的这项《Science》研究,把它推翻了。他们发现,皮肤里的Pdyn+交感神经元,通过CCL11-CCR3把嗜酸性粒细胞招募过来,再通过去甲肾上腺素-Adrb2把它们激活,这才是压力加重皮炎的关键。交感神经 - 嗜酸性粒细胞轴的发现,不仅填补了皮肤神经免疫学的研究空白,更让 “身心同治” 成为特应性皮炎诊疗的重要方向。

  这份科研突破,让我们更重视心理状态与皮肤健康的紧密联结,也希望未来能为饱受皮肤问题困扰的人们带来新的治疗希望。

Science:“神经-免疫”轴新突破!复旦柳申滨团队首次揭示心理压力加重湿疹的关键机制(图7)

Science:“神经-免疫”轴新突破!复旦柳申滨团队首次揭示心理压力加重湿疹的关键机制(图8)

  特别声明:以上内容(如有图片或视频亦包括在内)为自媒体平台“网易号”用户上传并发布,本平台仅提供信息存储服务。

  河南一宝妈听信“积食要少吃”,连续一个月把奶冲稀、减量,把9斤的宝宝饿瘦到7斤,误以为脾胃不好就医

  又有官二代要坑爹?找茬刁难服务人员,并威胁:你知道我爹是咱们区的谁吗?

  道士给弟子教针灸被认定非法行医,累计收到10万罚单,算不算“小过重罚”?卫健局:已是最低处罚标准

  广西南宁通报城管被摊贩三轮车带行两三百米:该商贩违规占道经营并存在安全隐患,执法人员劝导中,其突然驾车加速驶离;事件无人员受伤

  封锁6周,超2万海员被困船上:同事死去,不得不与遗体共处一船;物资短缺,有人已出现“精神崩溃”,还有人辞职并拒绝穿越霍尔木兹海峡

  普京和泽连斯基宣布:俄乌停火32小时!泽连斯基:愿意与普京会面,但不是在莫斯科

  浙江一对老夫妻收废品,在河边捡到奇特“铁疙瘩”,果断上交!民警一查:竟是千年宝贝

  壹号本ONEXStation迷你AI工作站上架:128GB + 1TB,18999元

  笔记本同款陶瓷铝合金材料,华硕推出ZenMouse MD202无线鼠标