九游(NINEGAME)娱乐股份有限公司-官方网站

NatCommun:南方医科大学肖中举团队揭示感官诱导逃逸背后的神经机制
发布日期:2026-04-13 01:51:45 浏览次数:

  感觉诱发的逃避行为是动物生存的关键防御反应,其依赖多模态感觉信息整合与运动输出的精准协同,而颞叶联合区(TeA)作为感觉-运动转化的重要枢纽,参与该行为调控。目前,TeA层内微环路如何整合感觉信息、调控逃避行为的具体神经机制尚未明确。

NatCommun:南方医科大学肖中举团队揭示感官诱导逃逸背后的神经机制(图1)

  核心:这项研究揭示了TeA作为感觉-运动转换“逃逸枢纽”的核心机制并首次在 L5 层表征了实现该功能的ITPT层级微回路。研究指出,TeA L5 的 IT 神经元负责整合多模态感觉刺激并进行“感觉-运动决策”,随后通过层内突触联系将信号传递至PT 神经元;后者作为“运动指令神经元”,通过向背侧导水管周围灰质(dPAG)发送投射直接驱动逃逸行为。这一发现阐明了大脑如何通过皮层内部精确的亚型环路逻辑,将复杂的感官信息瞬时转化为生存防御指令。

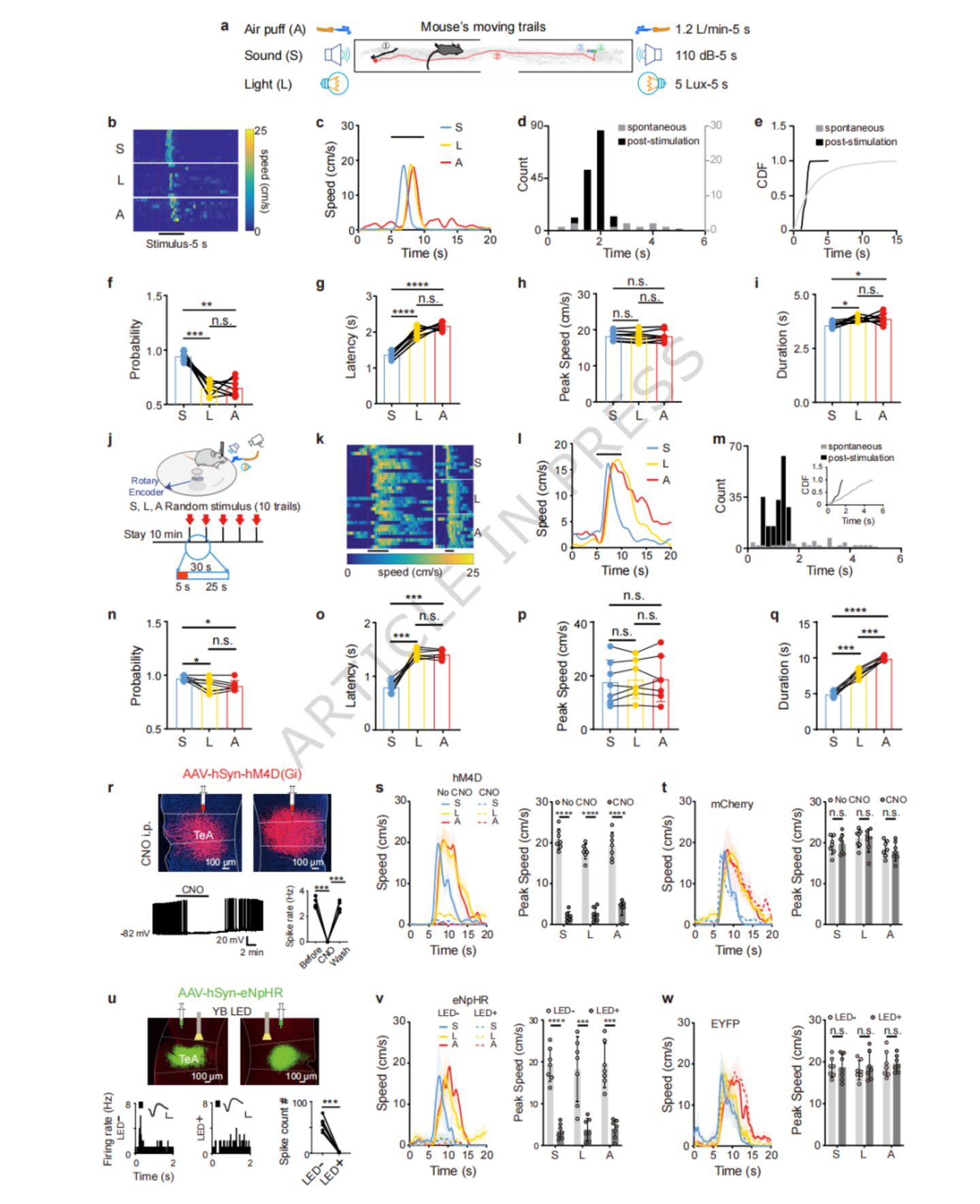
  作者探究了在旷场逃避模型中,诱导小鼠对声音、光线和气流三种厌恶性感官刺激产生逃避行为所需的刺激条件。小鼠在特制的不透明亚克力箱内自由探索,箱体侧面设有扬声器、LED灯和硅胶管开口,中央留有通道以防长时间静止。当小鼠位于某一区域时,随机施加的感官刺激会使其立即逃向对面区域且未观察到僵直行为。

  感官刺激触发的逃离具有高度集中的启动潜伏期和相似的运动学峰值,其中声音刺激的诱发效率最高且潜伏期最短。通过在头固定转盘模型中结合光遗传学与化学遗传学手段,研究证实抑制 TeA 神经元活动可完全阻断所有感官模态诱发的逃跑反应。这一结果表明TeA 并非仅处理单一感官信息,而是作为关键的神经整合节点,负责将跨模态的威胁信号转化为高度时间锁定的逃避指令。

NatCommun:南方医科大学肖中举团队揭示感官诱导逃逸背后的神经机制(图2)

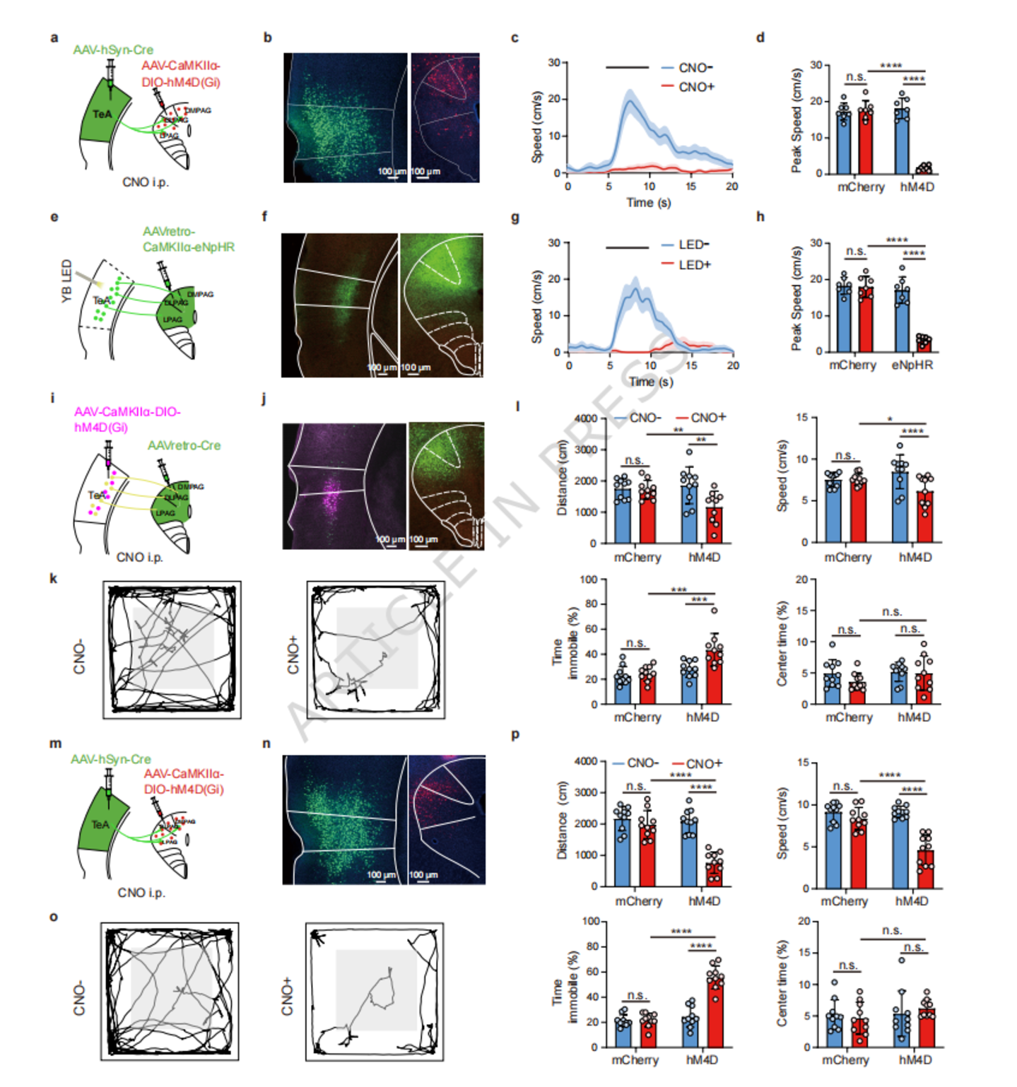
  投射至背侧导水管周围灰质(dPAG)的TeA神经元多为 CaMKII 阳性兴奋性细胞。作者采用病毒介导的特异性抑制手段,阻断该类 TeA‑dPAG 投射神经元后,小鼠逃跑行为完全消失,对照组无明显变化。结合 dPAG 为防御行为中枢、皮层第五层神经元可调控奔跑且 TeA‑dPAG 投射主要来源于皮层第五层 a 亚层,提示该通路直接参与奔跑控制。光遗传抑制该谷氨酸能投射同样阻断逃跑行为,证实TeA‑dPAG 通路对多感官威胁诱发的逃避反应至关重要。

  旷场实验显示,抑制该通路会降低小鼠自由探索能力,导致运动迟缓、运动不能,表现为移动距离与速度下降、静止时间增加,但中央区探索时间不变,提示焦虑样行为未受影响。综上,TeA‑dPAG 神经环路正向调控整体运动活性,其中 TeA 第五层a亚层 CaMKII阳性投射是调控奔跑行为的关键。

NatCommun:南方医科大学肖中举团队揭示感官诱导逃逸背后的神经机制(图3)

  TeA是整合多模态感觉信息、调控行为输出的关键中枢。作者在小鼠自发奔跑时进行在体单细胞记录,将 TeA 神经元分为三类:奔跑相关(R)神经元不直接响应感觉刺激,但在奔跑启动前约2秒放电增强且放电率与奔跑速度高度正相关,编码奔跑准备与速度信息;感觉‑奔跑相关(SR)神经元可对声、光、气流等刺激响应,放电亦与奔跑速度正相关,但潜伏期较长;非感觉‑奔跑相关(unSR)神经元可响应感觉刺激,但与奔跑速度无关。

  解剖上,R 与 SR 神经元主要分布于皮层第五层,且 R 神经元放电最强、领先行为时间更短。感觉信息可能先由unSR神经元接收,再经 SR 神经元转化为奔跑相关信号,最终由 R 神经元驱动奔跑;其中 R 神经元可能为投射至导水管周围灰质的神经元,与 SR 神经元协同完成感觉‑运动的转换。

NatCommun:南方医科大学肖中举团队揭示感官诱导逃逸背后的神经机制(图4)九游科技gr2/auto-orient/strip/interlace/1/quality/85/thumbnail/1440x1704&ext=.jpeg />

  逃跑是猎物动物逃避迫在眉睫危险的本能能力。它已被广泛用作实验模型,以探索潜在的情绪反应、学习与记忆、决策、奖赏及成瘾机制。相应地,逃跑行为主要由与单一感官恐惧和厌恶相关的刺激触发,包括巨大噪音、逼近的声音或视觉影像、气流以及厌恶气味。利用单一感官逃避模型,可以研究众多与逃跑相关的问题,涵盖感觉处理、感官整合、感官决策、运动编码、运动指令及运动执行等层面。

  该研究表明TeA不同神经元亚型的功能分工,揭示了TeA‑dPAG 通路在多模态感觉整合与奔跑/逃避行为中的关键调控作用,为理解感觉信息向运动输出转化的皮层‑皮层下环路机制提供了新的实验依据,也为防御行为与运动调控相关的神经机制研究提供了重要参考。